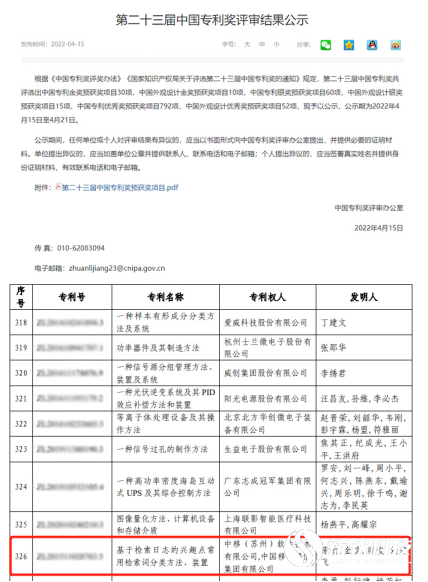
在2022年4月26日,第22个世界知识产权日来临之际,国家知识产权局公布了第二十三届中国专利奖获奖名单,中国移动云能力中心凭借发明专利《基于检索日志的兴趣点常用检索词分类方法、装置》荣获中国专利优秀奖。据悉,中国专利奖由国家知识产权局和世界知识产权组织共同主办,是我国唯一专门对授予专利权的发明创造给予奖励的政府部门奖。
近年来,我国对知识产权工作重视度不断提升,党中央、国务院相继印发《知识产权强国建设纲要(2021—2035年)》和《“十四五”国家知识产权保护和运用规划》。长期以来,中国移动云能力中心积极响应国家号召,坚持产品自主研发,核心技术自主可控,不断突破“卡脖子”技术难关。通过建立公司人才培养和认证体系,已打造规模近2000人的发明人团队和近百人的专利专家团队。

据统计,目前,云能力中心累计已申请专利超1000件,牵头或参与制定国家和行业标准近20项。由其研发的移动云拥有涵盖云、大数据、人工智能等完整板块的230多款全栈产品,产品丰富度达国内Top2,质量全面优化,重点产品综合指标达国内Top3。在系统架构方面,2021年,移动云升级技术内核2.0,发布“大云坤舆”云网一体、“大云融天”云边协同产品能力,打造了一朵架构更新、性能更强、服务更优的分布式云;在硬件领域,自研了大云磐石服务器及操作系统。
知识产权是企业自主创新的宝贵“无形资产”,以本次获奖为契机,中国移动云能力中心将进一步完善自主知识产权建设,积极提升知识产权转化运用效益,为经济社会转型升级贡献创新力量,为全面建设创新型国家提供有力支撑。
源自:通信世界2022-04-26 09:01
版权声明:图文仅供公益学习交流用,版权归原著所有